Abstract
Background: B-cell acute lymphoblastic leukemia (ALL) harboring KMT2A-rearrangements (KMT2A-R) is a high-risk ALL subtype with significant relapse risk and poor overall survival across the age spectrum. While new antibody-based and cellular immunotherapies have revolutionized the therapeutic paradigm for many patients with relapsed ALL, application of these therapies has proven particularly challenging to date in infants given their immune system immaturity and in older adults prone to high-grade immunotherapy toxicities. Unlike other ALL subtypes, KMT2A-R ALL has an extremely low frequency of co-mutations, which makes it particularly difficult to find new treatment options. To identify targetable kinases in KMT2A-R ALL, we performed a domain-specific kinome-wide CRISPR screen and identified the serine/threonine kinase DYRK1A as required for the survival of KMT2A-R ALL. Importantly, DYRK1A appears to be non-essential for normal tissues per the Cancer Dependency MAP, suggesting potential for a therapeutic window via DYRK1A targeting.
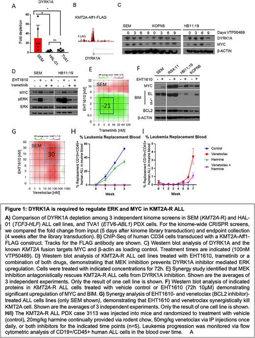
Results:In vitro treatment studies using three different menin inhibitors (MI-2-2 / MI-503 / VTP50469) to disrupt the transcriptional activity of the KMT2A-R complex resulted in the downregulation of DYRK1A at the RNA and the protein level. We further analyzed ChIP-Seq data and identified that oncogenic KMT2A-R directly binds to the DYRK1A promoter, indicating that DYRK1A is directly regulated by the oncogenic KMT2A fusion. Interestingly, the DYRK1A RNA and protein levels were elevated in KMT2A-R ALL cell lines and patient-derived xenograft (PDX) samples compared to non-KMT2A-R ALL cases. To test the consequence of direct pharmacologic DYRK1A inhibition on cell proliferation and apoptosis, we treated KMT2A-R ALL cells with the DYRK1A inhibitors EHT1610 and harmine. Interestingly, we observed that pharmacologic inhibition of DYRK1A with both drugs did not induce apoptosis but induced potent leukemic cell growth inhibition in vitro and in vivo. In preliminary studies, we further observed that pharmacologic inhibition of DYRK1A or genetic deletion resulted in MYC upregulation and hyperphosphorylation of ERK. It has been demonstrated that premature signaling activation in developing B cells induces cell cycle arrest as a protective mechanism to prevent the development of autoimmune diseases. We hypothesized that DYRK1A inhibitor-induced ERK hyperactivation and consequent cell cycle arrest remains a conserved mechanism in KMT2A-R ALL. Supporting our hypothesis, combining DYRK1A inhibitors with the MEK inhibitor trametinib antagonistically rescued KMT2A-R ALL cell proliferation, indicating that ERK hyperactivation is the main driver of DYRK1A inhibitor mediated cell cycle arrest. Given that DYRK1A inhibition does not induce apoptosis and cells restart to proliferate after DYRK1A inhibitor withdrawal, we concluded that a DYRK1A monotherapy may not be an ideal new treatment option. Interestingly, it has been reported that increased MYC activity induces the accumulation of BIM in Burkitt's Lymphoma. BIM is a pro-apoptotic molecule that is inactive when bound by the anti-apoptotic molecule BCL2. Given that DYRK1A inhibition results in MYC upregulation, we performed a new Western blot analysis and validated that EHT1610 and harmine both induce BIM overexpression in KMT2A-R ALL cell lines. To test if combined DYRK1A and BCL2 inhibition will lead to enhanced KMT2A-R ALL apoptosis, we treated four KMT2A-R ALL cell lines with increasing concentrations of EHT1610 and the BCL2 inhibitor venetoclax. Strikingly, combining both drugs synergistically killed KMT2A-R ALL cells in vitro. More importantly, we validated the anti-leukemic effect of harmine in combination with venetoclax in mice injected with a KMT2A-R PDX case.
Conclusion: Our results validate DYRK1A as an important molecule to regulate cell proliferation via inhibition of MYC and ERK. Targeting DYRK1A results in the accumulation of BIM, which renders the cells sensitive to BCL2 inhibition via venetoclax. While further in vivo studies are needed, we predict that combining DYRK1A inhibition with venetoclax may be a novel precision medicine strategy for the treatment of KMT2A-R ALL.
Disclosures
Crispino:SAB of Alethiomics: Other: Member; Cellarity: Consultancy. Tasian:Incyte Corporation: Research Funding; Kura Oncology: Consultancy, Research Funding; Syndax Pharmaceuticals: Consultancy; Aleta Biotherapeutics: Consultancy; GSK: Consultancy; Beam Therapeutics: Research Funding; bluebird bio: Consultancy. Carroll:Janssen: Consultancy; Cartography Biosciences: Membership on an entity's Board of Directors or advisory committees.
Author notes
Asterisk with author names denotes non-ASH members.

This feature is available to Subscribers Only
Sign In or Create an Account Close Modal